조코드
분류 전체보기
(81)
Project
(11)
safefarm 2020.7~.08
(7)
일인 식탁 2020.2~.03
(2)
obfuscator
(2)
Spring Framework
(9)
게시판 연습
(7)
spring공부
(2)
JAVA
(6)
JavaScript
(8)
JSP
(1)
HTML,CSS
(6)
SQL
(2)
라이브러리
(6)
AJAX
(1)
JSTL
(1)
Jquery
(4)
프레임워크
(1)
AngularJS
(1)
플러그인
(4)
linux
(1)
용어정리
(4)
환경설정
(7)
개발 공부
(1)
기타
(4)
에러
(3)
업무
(0)
visual studio
(1)
ASP.NET MVC
(5)
MSSQL, SSMS
(1)
홈
태그
방명록
/
/
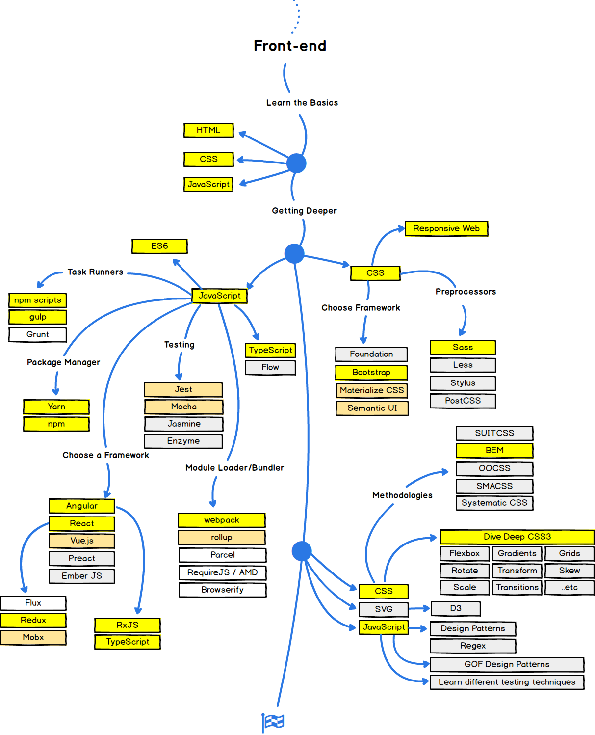
front-end, back-end 가 공부해야할 길(?)
2020. 8. 3. 17:10
공유하기
게시글 관리
조코드
'
기타
' 카테고리의 다른 글
포트 충돌 날 때 윈도우 Port 확인/제거
(0)
2021.02.05
github에 프로젝트 올리기
(0)
2020.10.21
디버깅하는법
(0)
2020.09.24
+ Recent posts
Powered by
Tistory
, Designed by
wallel
Rss Feed
and
Twitter
,
Facebook
,
Youtube
,
Google+
티스토리툴바
조코드
구독하기